省住建廳發布貫徹執行《消防設計審查驗收工作細則》通知:建設單位可自行完成消防檢測!
文章出處:http://m.diuleng.cn/責任編輯:消防檢測儀器設備人氣:743發表時間:2020-07-23 14:19:06



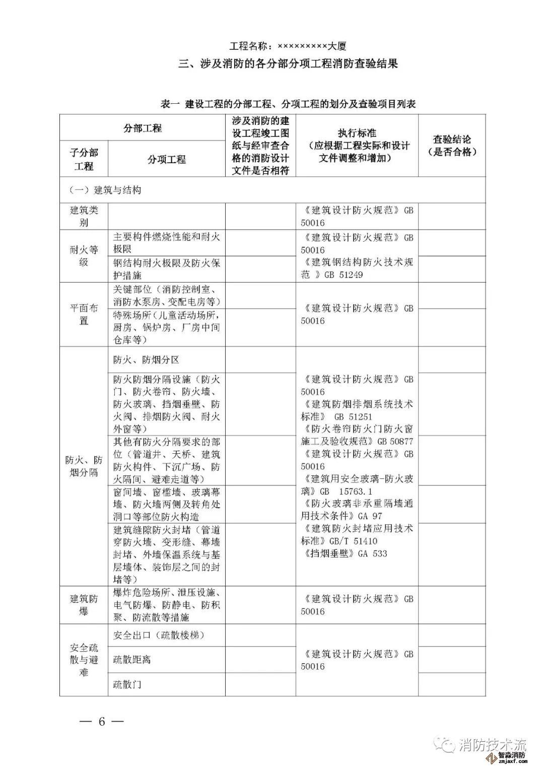
其中附件2和附件5中的填表說明均表示: 建設單位如未直接和符合從業條件的技術服務機構訂立委托合同,在施工過程中自行完成消防設施檢測,或在建設工程竣工驗收消防查驗時自行完成中 消防設施性能、系統功能聯調聯試,則本報告中 “ 技術服務機構 ” 一欄由建設單位及其項目負責人蓋章、簽字,并承擔相應責任和法律后果。























蘇州智淼消防主營:應急管理部發布最新消防檢測儀器設備全套配備、防雷檢測裝置,火災現場勘查箱、消防監督檢查驗收箱、消防測試煙槍、試水裝置、建筑消防設施檢測箱、電氣防火檢測設備等,消防檢測設備網址:http://m.diuleng.cn/;電話:18910580194(何經理)
上一篇:泉州市欣佳酒店“3·7”坍塌事故調查報告:消防檢測等中介出具虛假報告??|??下一篇:電氣消防安全檢測行業規范與發展
此文關鍵字:省住建廳發布貫徹執行《消防設計審查驗收工作
推薦文章
- 氣體滅火系統管道管件材質要求
- 室內消火栓、室外消火栓的保護距離是直線距離還是行走距離
- 14個強制性國家標準發布!覆蓋消防管理、火災探測報警、消防器具配件、防火涂料等重點領域
- 氣體啟動氣瓶的檢驗依據
- 自動噴水滅火系統工程消防施工質量驗收標準
- 甲類倉庫是否可以設置二層平臺?
- 自然排煙窗一定要形成對流才可以嗎
- 智淼新款一體式二合一煙溫試驗器及紅紫外火焰探測器功能試驗器
- 智淼新款一體式二合一煙溫試驗器及紅紫外火焰探測器功能試驗器
- 熱氣溶膠預制滅火系統不應設置在人員密集場所






蘇公網安備32058102002157號